ACM Open enters fully in effect since 1st January 2026 and represents a complete paradigm shift to a fully open access publishing model, offering a large-scale, high quality, and rigorously curated corpus of scientific articles and related artifacts free for everyone, contributing to the spread of computing research. ACM Open represents a landmark also for the SIGIR community and its many conferences and events.
To ensure a smooth transition and avoid leaving any authors or papers behind, ACM and SIG leaders have defined the details described below for 2026:
- Subsidized APC costs the Article Processing Charge (APC) costs are subsidized by ACM and discounted
- for articles where one of the named co-authors is an ACM or SIG Member, the subsidized rate is $250/article (down from the list price of $700);
- for articles where none of the named co-authors is an ACM or SIG Member, the subsidized rate is $350/article (down from the list price of $1,000).
The APC costs apply only to APC-eligible articles.
- Geographic Waivers and Discounts ACM provides geographic waivers and discounts to authors affiliated with institutions in countries covered by ACM’s agreements with EIFL and Research4Life and to authors affiliated with institutions in the lower-middle-income countries, as defined by the World Bank.
- Financial Hardship Waivers (FHW) SIGIR, supported at 50\% by the SIG Governing Board (SGB), allocated an additional budget to fund FHW requests for ACM and SIGIR members and to ensure that any contributions whose authors cannot afford APCs because of financial hardship are covered, allowing us to support more than 400 papers across our sponsored and co-sponsored conferences, i.e. a substantial percentage of those that are estimated to not have institutional coverage in 2026.
The SIGIR ACM Open Committee is in charge of assessing the FHW applications and granting (or not) the waiver. The committee handles all the requests for the SIGIR 100% sponsored conferences – namely, CHIIR, ICTIR, SIGIR, and SIGIR-AP – and the co-sponsored conferences – namely, CIKM, JCDL, and WSDM, in agreement with the other co-sponsoring SIGs, i.e. SIGKDD, SIGMOD, and SIGWEB. You can reach the committee at acmopen_SIGIR@acm.org.
To grant a waiver, the SIGIR ACM Open Committee adheres to the general ACM Policy on APC Waivers for Financial Hardship and adopts some additional criteria to prioritize, for example, self-funded students, professionals, or NGO/not-for-profit organizations.
SIGIR ACM Open Committee
Venktesh Viswanathan, Co-chair
Stockholm University, Sweden
Eugene Yang, Co-chair
Johns Hopkins University, USA
How do Authors Request a FHW?

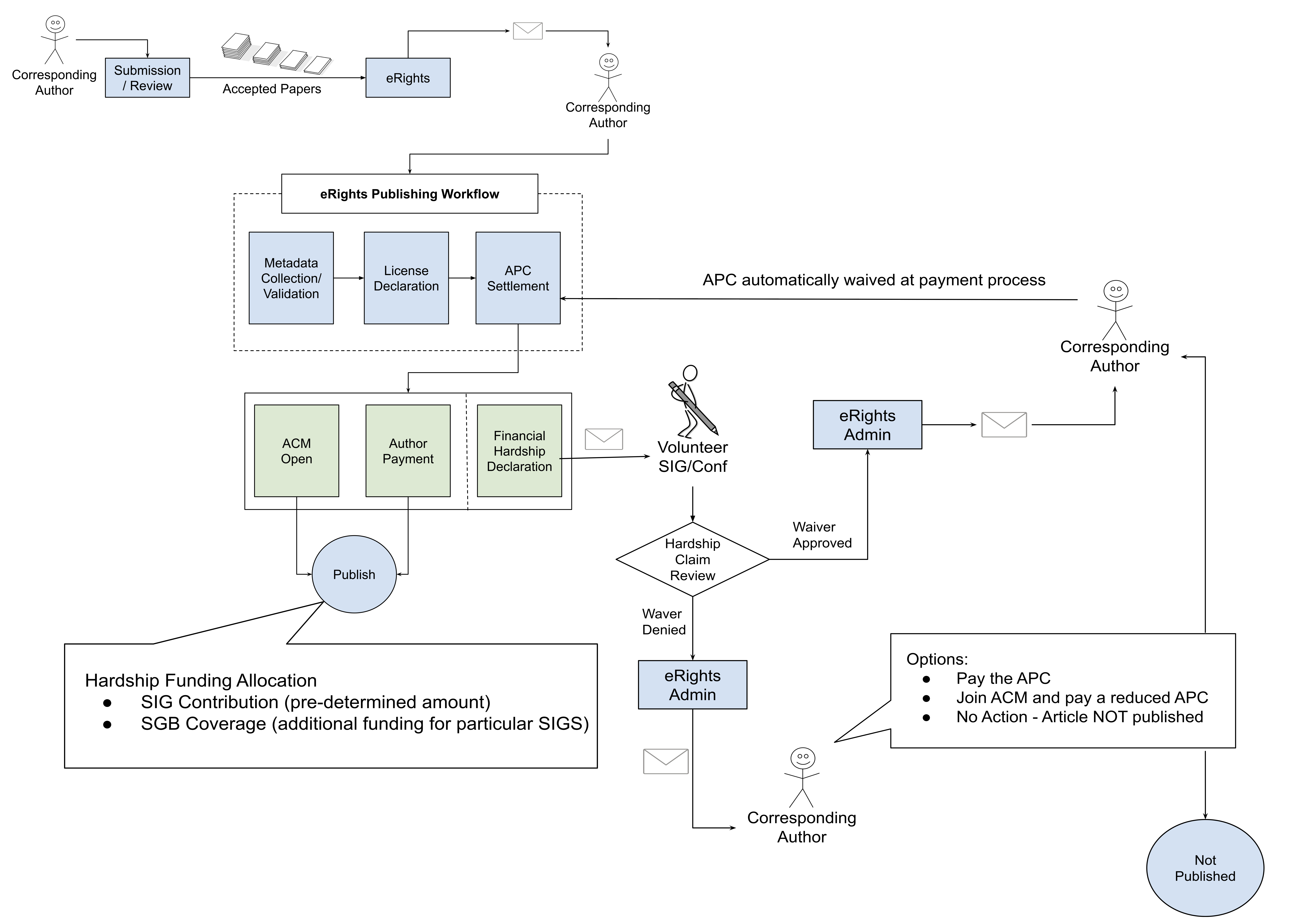
The figure above shows the overall workflow for APC costs and/or FHW requests. After a paper is accepted, the corresponding author receives an email to complete the eRights Publishing Workflow. This process includes the APC Settlement, which can either happen through an ACM Open membership or Author Payment.
If the authors have to pay an APC and cannot afford to pay during settlement, they can request a FHW during the eRights Publishing Workflow. To request a FHW, the corresponding author provides a justification and funding details of the research. The request is then routed to the SIGIR ACM Open Committee, which approves or declines the request.
If the FHW is approved, the authors go back to the Author Payment step and the payment will be fully waived. If the FHW is declined, the authors can still make a payment. If they don’t make the payment, the paper will not be published in the proceedings.
A clarification on the notion of corresponding author has to be made since it has no semantic meaning and does not reflect any "special" status of an author, e.g. being the most important author, as it happens in some countries. Indeed, the "corresponding author" field is used here in an "opportunistic" way, since it was just a field already available in the ACM eRights system, which is not actually shown in the ACM DL or elsewhere. So, instead of adding a new field in the system to indicate "this is the co-author belonging to an ACM Open institution, no need to pay for the APC fee", they are just re-using and overloading a spare field already there. This might be counter-intuitive to some authors, who attribute to "corresponding author" a semantic meaning, e.g. the primary author, being this relevant in some countries when assessing a curriculum vitae.
Therefore, if among the co-authors of a paper, some of them belong to an institution part of ACM Open, then one of those co-authors needs to be indicated as corresponding author, so that the ACM eRights system will recognize her/him and automatically settle the APC costs; this author will be also the one who is going to receive notification emails from the ACM eRights system. Note that, for all of this to properly happen, the corresponding author has to use her/his institutional email (not a personal one), so that the ACM eRights system can recognize her/him as belonging to an institution part of ACM Open.